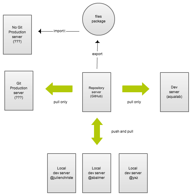
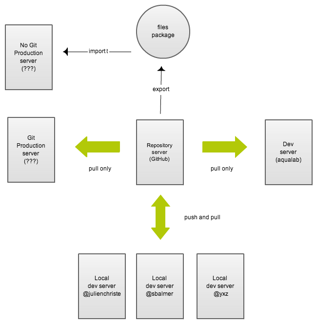
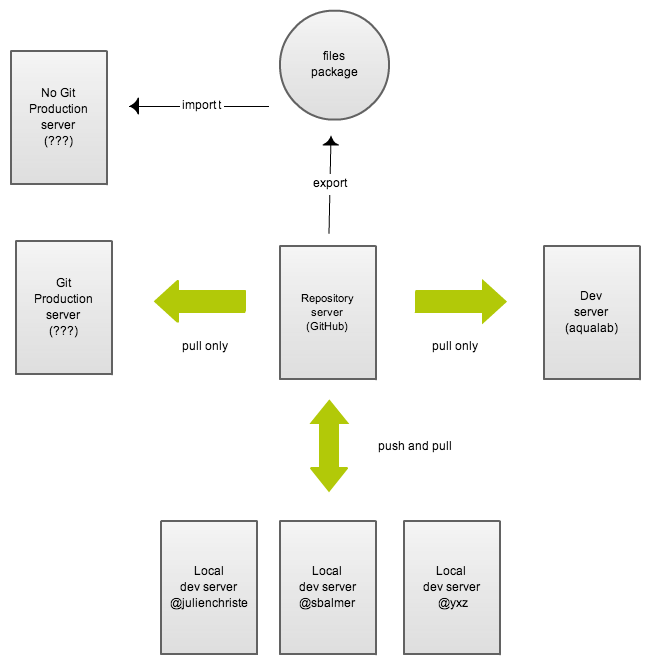
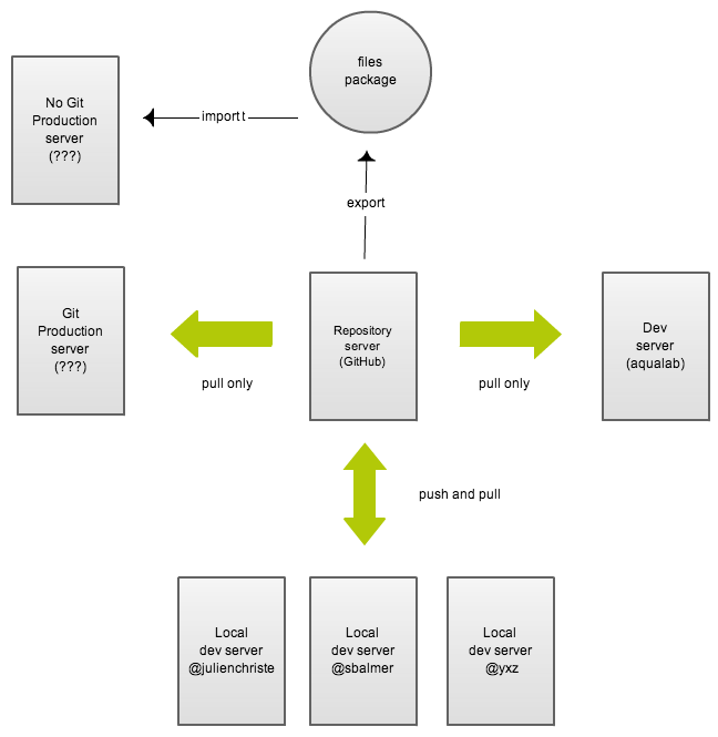
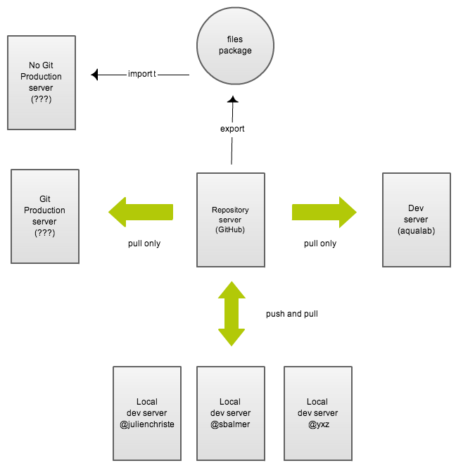
Schema
Servers
| Type | Name | Location | Active TAG | Notes |
|---|---|---|---|---|
| Repository | GitHub | https://github.com/aquaverde | - | Origin files |
| Production | - | {customer} | {tag} (eg.: v1.0) | production server |
| Development | aqualab | http://aquaverde.nine.ch | {tag} (eg.: v1.2) | test server where customer can give us feedback before launch |
| Local | John Doe | local computer | {featureName} |
Database
An export file is tracked in git. ToDo
{datebase}.sql
Is it possible to generate an export from Aquarius DB?
Files
CSS/design files
Images used for interface (background, button, ...) are tracked.
Content files
Uploaded Files (images, pdfs) are not tracked.
Local developer should copy the files to his local installation.